无码破解
无码破解 欢迎您!
设为主页
|
加入收藏
|
联系我们
无码破解
无码破解概况
无码破解介绍
医院领导
行政科室
医院文化
医院荣誉
医院环境
无码破解中心
无码破解新闻
医院动态
科室介绍
专家介绍
党建工作
科研教学
健康园地
护理中心
就医指南
交通位置
门诊指南
住院指南
医保政策
楼层索引
联系我们
热门科室:
普通外科
|
妇产科
|
内科
|
烧伤褥疮科
|
骨伤科
|
口腔科
您的位置:
无码破解
>
无码破解中心
>
无码破解新闻
>
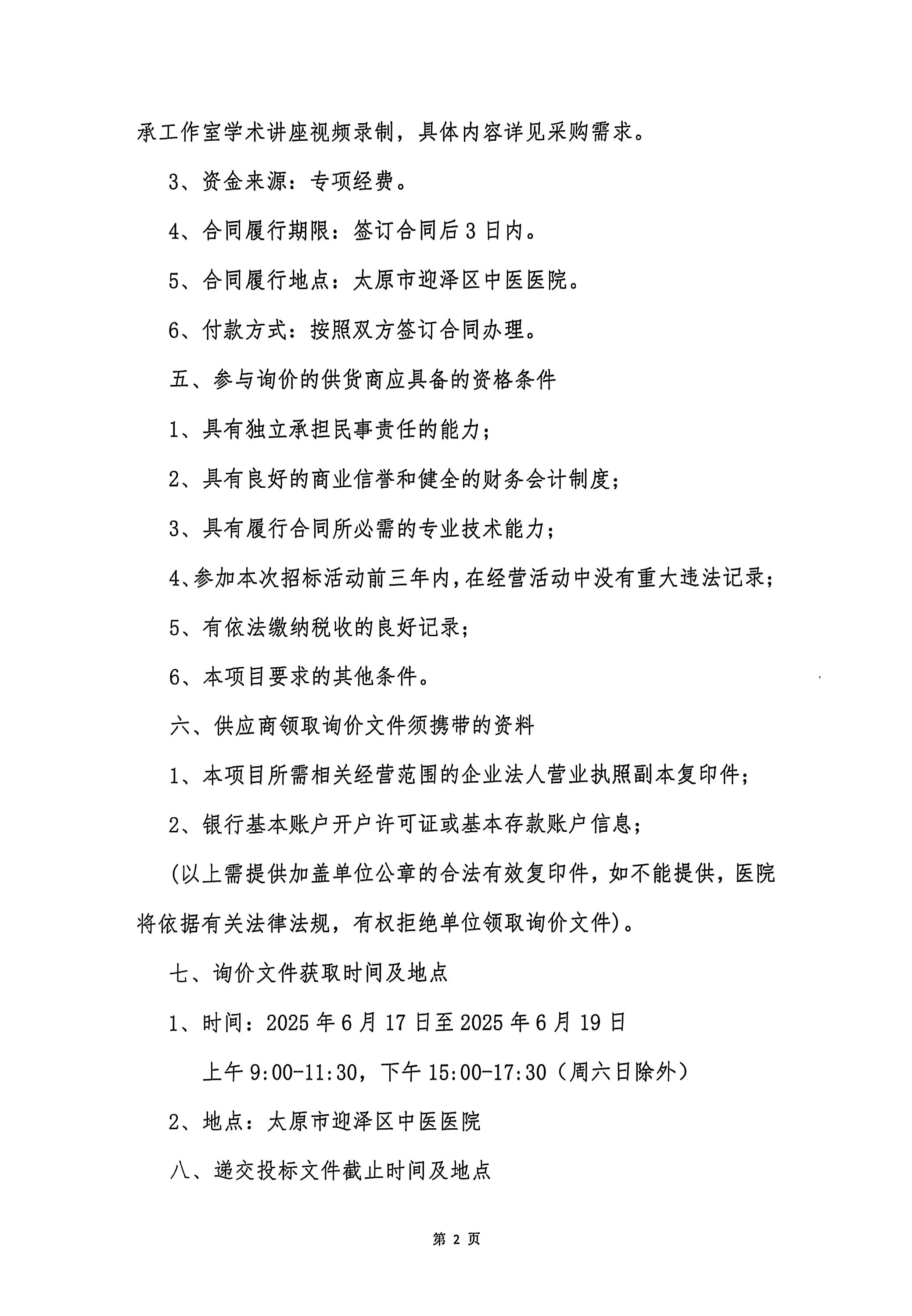
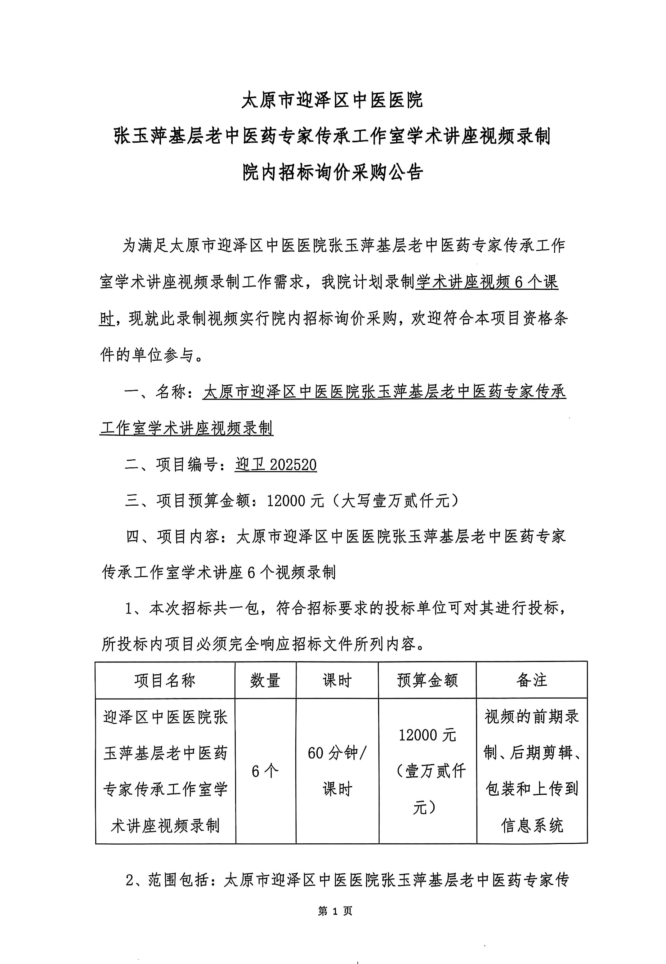
无码破解 张玉萍基层老中医药专家传承工作室
发布日期:2025-06-16 16:30:08 来源:
无码破解
无码破解 张玉萍基层老中医药专家传承工作室学术讲座视频录制院内招标询价采购公告
上一篇:
无码破解 褥疮烧伤科:传承与创新的中医特色
下一篇:
无码破解 食堂外包服务项目竞争性磋商公告
无码破解相关的文章
无码破解 开展慰问关怀送温暖活
无码破解 基层名中医传承工作室
无码破解 学术讲座视频录制院内
无码破解 基层名中医传承工作室
无码破解 学术讲座视频录制成交
无码破解 开展爱国卫生月义诊活
无码破解 :传承非遗 一老一小
无码破解 外科回阳膏-治阴性五
热点推荐
我院皮肤科积极做好党政工作,切实服务患者
太原市无码破解 眼科医讯
无码破解 消防安全培训
无码破解 2014年5.12护士节活动
太原市无码破解 下乡村义诊活动
无码破解介绍
太原市无码破解 于1958年建院,是迎泽区政府举办的唯一一所公立、非营利性的中医医疗机构。原址位于桥东街东岗巷94号,由于拆迁原因现迁至郝庄朝阳地区双塔北路95号...
[详细]
专家介绍
闫登魁
主任医师,从事中医临床、科研工作20余年,在省、国家级医学专业杂...
详细>>
韩转英
女,70岁,主任中医师。太原市优秀中医专家,原太原市传染病医院中...
详细>>
刘智
男,74岁,主任中医师。省城名老中医,原太原市中心医院中医科主任...
详细>>
李秀荣
副主任医师,从事妇产科临床工作二十余年,能熟练进行剖腹术、子宫全切术...
详细>>
王洪宝
特约专家,医学博士、副主任医师,国内着名腔镜手术专家,毕业于武汉同济...
详细>>
卫原原
主任医师,山西省省优专家,从事儿科工作40余载。曾担任山西省儿童医...
详细>>
李联水
主任医师,山西省儿童医院专家从事儿科呼吸、急救工作40余载对呼吸道...
详细>>
罗钟英
主任医师,山西省儿童医院专家,从事儿童保健和儿科临床工作四十余载...
详细>>
李新景
主任医师,山大一院儿科教授, 硕士生导师,一院儿科主任,擅长治疗...
详细>>
常贵珍
主任医师,教授,硕士生导师,山大一院主任医师。主要研究方向为新生儿...
详细>>
赵建林
出身中医世家,是太原市乃至山西省首家中医治疗皮肤溃烂的特色专科...
详细>>
就医指南
交通位置
门诊指南
住院指南
医保政策
投诉建议
联系我们
最新文章
太原市中医外治实用性人才培训项
无码破解 成功举办全
无码破解 褥疮烧伤科
太原晚报第六版报道麝香拔毒膏制
太原市迎泽区中医药适宜技术推广
无码破解 成功举办20
精彩图文
太原市中医外治
太原市迎泽区中
太原市迎泽区中
太原晚报第六版
无码破解
|
无码破解概况
|
无码破解中心
|
科室介绍
|
专家介绍
|
党建工作
|
科研教学
|
健康园地
|
护理中心
|
就医指南
无码破解 电话:0351-5687366
晋ICP备14005127号-1
E-mail:
[email protected]
地址:山西省太原市迎泽区双塔北路95号(双塔北路与朝阳街十字路口往南50米路西,东方红停车场旁,正大美家窗帘城对面)
版权所有(2014-2025):无码破解-热门无码破解影片在线播放 All Rights Reserved.